INTERN GUARDIA CTF

Retour d'Expérience

Durée : 29 novembre - 12 décembre 2024 (2 semaines)

Format : Capture The Flag - Compétition de cybersécurité

Objectif : Exploiter des vulnérabilités pour capturer des flags

Partenaires & Contributeurs

O.V.A.C .EXPLOIT ProxFibre Eun0us DaVinciCode

Le Concept CTF

Qu'est-ce qu'un CTF ?

Un Capture The Flag est une compétition de cybersécurité où les participants exploitent des vulnérabilités pour obtenir des codes secrets appelés "flags".

Format du flag

IGCTF{exemple_de_flag_ici}
34
Challenges
10,778
Points Totaux
2
Semaines

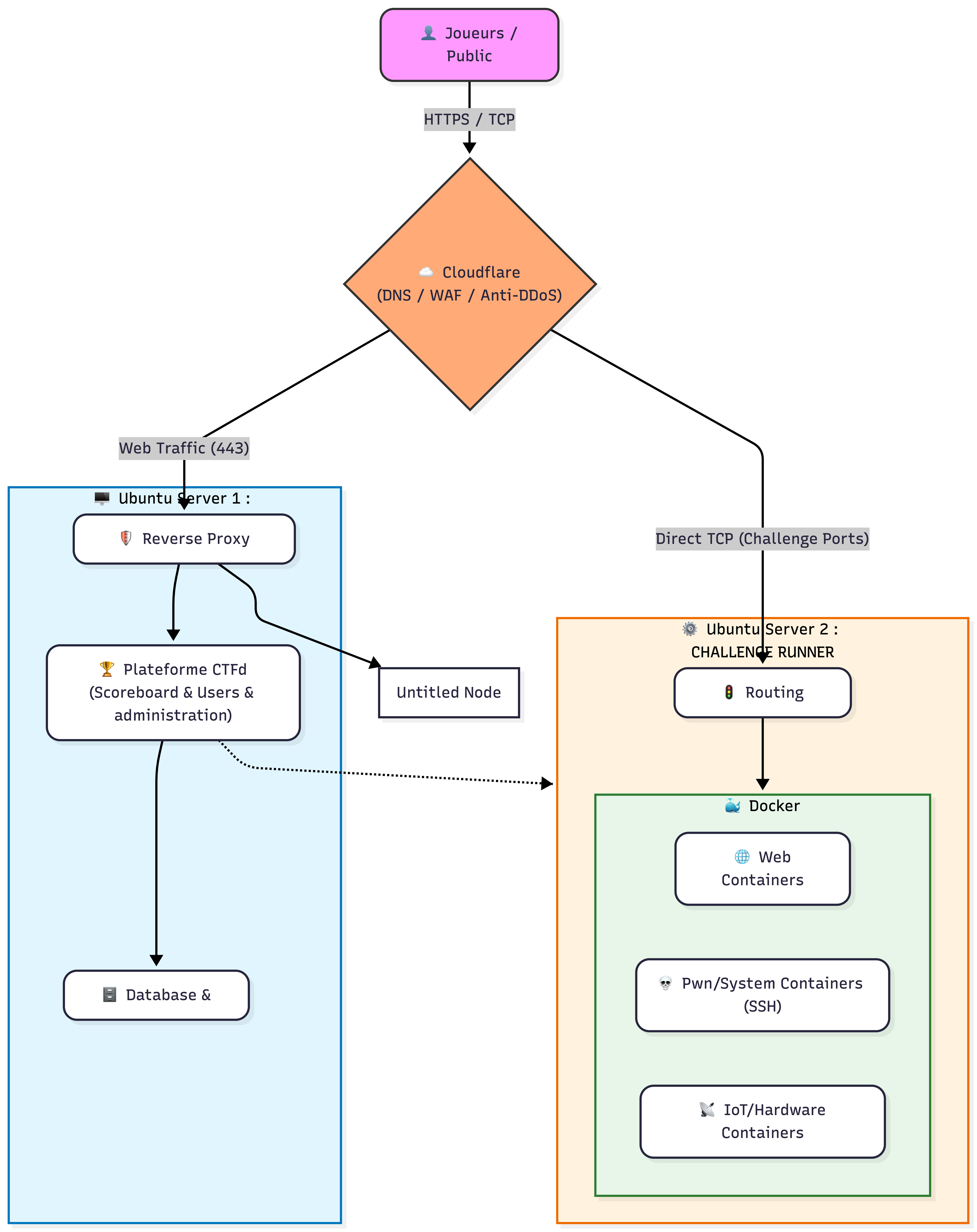
Infrastructure Technique

Infrastructure CTF
17
Services Docker
24/7
Disponibilité
10
Catégories

Architecture : Infrastructure conteneurisée avec Docker pour une isolation maximale des challenges

Sécurité : Réseau isolé, limitations de ressources, et monitoring en temps réel

Statistiques de Participation

Pourcentages de soumission

Soumissions

Répartition par catégorie

Catégories

3,065
Tentatives Totales
310
Right Submissions
2,755
Wrong Submissions
87.9%
Taux d'Échec

Classement Final

Scoreboard

Scoreboard interactif : aajax00.github.io/scoreboard_ctfd/

Challenge Focus : Gantz BLE Tracker

Catégorie : Hardware / IoT

Difficulté : Medium

Points : 350

Solves : 12.5%

Contexte

Un tracker BLE vulnérable permettant de suivre des objets. Le firmware contient une faille dans la gestion des identifiants.

Solution

# Analyse du firmware BLE
tracker_id = 0xFFFFFFFF

# Integer overflow sur 32 bits
payload = tracker_id + 1

# Débordement → accès admin
send_ble_packet(payload)
# Flag: IGCTF{BLE_0v3rfl0w}

Leçon : Les objets connectés sont particulièrement vulnérables aux débordements d'entiers. Toujours valider et limiter les entrées utilisateur !

🎭 Bêtisier - Partie 1

Chall de bienvenue

"Le chall de bienvenue un peu relou"

4h du matin

"Ça fait des chall à 4h du matin lol"

Crypto dur

"Le chall crypto est trop dur"

Hacker fou

"Le hacker fou qui teste tout"

🎭 Bêtisier - Partie 2

3h du matin

"À 3h du matin le cerveau déraille"

Flag bien reçu

"Flag bien reçu !"

Format flag

"Il a pas compris le format du flag"

Le flag c'est flag

"Ah oui bah le flag c'est flag"

🎭 Bêtisier - Partie 3

Hacker fou 2

"Le hacker fou - Episode 2"

Crypto dur

"Le chall crypto dur en question"

Pire solve

"Pire pourcentage de solve"

Crypto encore

"Chall crypto dur - Round 2"

📚 Leçons Apprises

✅ Points Positifs

  • Infrastructure stable et robuste
  • Grande variété de challenges
  • Engagement des participants
  • Apprentissage pratique efficace

🔧 Améliorations

  • Hints plus progressifs
  • Plus de challenges débutants
  • Système de mentoring
  • Feedback en temps réel

Taux de satisfaction : 92%

Merci !

🙏 Remerciements

Merci à tous les participants pour leur engagement et leur passion !

Merci aux partenaires : O.V.A.C, .EXPLOIT, ProxFibre, Eun0us et DaVinciCode

Rendez-vous pour la prochaine édition ! 🚀

🔗 Liens Utiles

Scoreboard : aajax00.github.io/scoreboard_ctfd/

Organisation : IGCTF GitHub

Questions ?